食品学院教职工第二党支部陈洪工作室获得学校第三批“双带头人”教师党支部书记工作室立项

2022年05月26日 16:08 葛飞 点击:[]

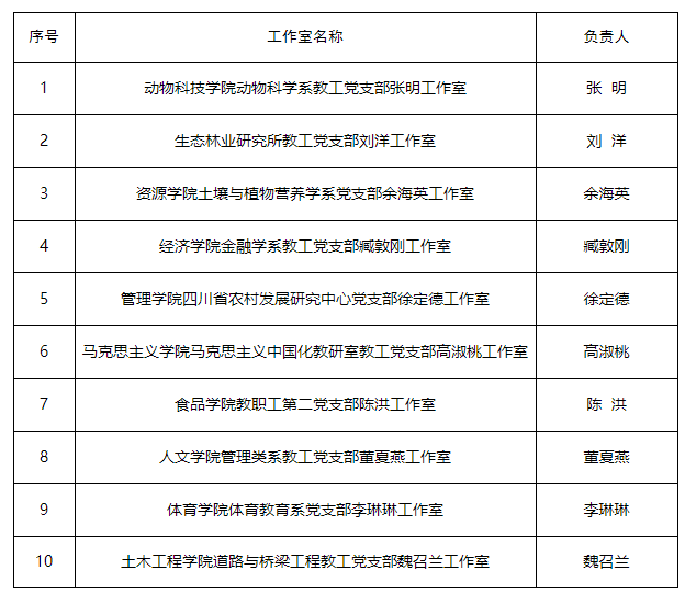
为推动党建工作向纵深发展,推动党支部建设三年行动计划终端见效,历时2个多月的2022年度书记创新项目和“双带头人”教师党支部书记工作室立项评审及上轮项目结题验收工作接近尾声。自项目启动以来,各级党组织积极申报,共收到书记创新项目18个、“双带头人”教工党支部书记工作室16个,经院所初审、专家评审,遴选了10个书记创新项目、食品学院教职工第二党支部陈洪工作室等10个教师党支部书记工作室予以立项资助。这是我院教职工第一党支部李美良工作室获评校级“双带头人”教师党支部书记工作室后,学院又一教工党支部获批立项。

近年来,随着党建工作“四大品牌计划”的大力实施,学校基层党建工作有声有色、有形有效。先后立项支持书记创新项目和“双带头人”教师党支部书记各20项,培育全国党建工作样板支部3个,全省高校党建工作标杆院系2个,全省高校样板支部和“双带头人”教师党支部书记工作室各3个,1个党组织获全国先进、3个获部省级以上表彰。

此次获得立项资助的项目,将对照教育部和省教育工委“对标争先”建设计划、省教育工委党建工作品牌创建和优秀支部工作法选树标准,对标争创,着力培育一批标杆院系、样板支部和“双带头人”教师党支部书记工作室“蓄水池”,以高质量党建引领高质量发展,用务实举措为党的二十大献礼。


 

上一条:食品科学与工程专业接受工程教育专业认证专家组考查 下一条:【科技服务】食品学院果蔬精深加工专家团队科技助力马边青梅产业发展

关闭